欢迎来到河南法瑞耐火材料有限公司网站!
13183003859
13903828086
新闻资讯
NEWS
13183003859
13903828086

耐火浇注料 浇注料 价格 生产厂家 理化指标技术参数性能要求


【摘要】:耐火浇注料和浇注料的价格、生产厂家及理化指标技术参数性能要求,生产销售各种耐火材料,电话13903828086,产品有:耐火浇注料、各种材质耐火砖、高铝砖、一级高铝砖、粘土耐火砖、各种异型耐火砖订制。

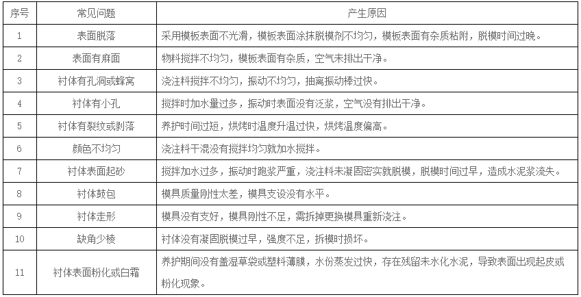
随着我国不定型耐火材料技术的不断发展,不定型耐火材料在窑炉炉衬中使用比例不断提升,我公司结合20多年生产、施工、使用经验,总结出耐火浇注料在施工使用过程中常见的11种问题及问题产生的原因:

以上总结的耐火浇注料在施工使用过程中常见的11种问题及问题产生的原因,希望对大家有所帮助。